效果证明
首页 > 效果证明 > 正文
教研论丛
发布日期:2025-09-17        阅读次数:



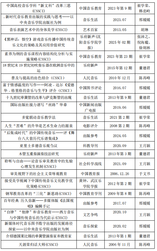
崔学荣《中国传统音乐文化教育的目标构建与表述》—《音乐研究》2011年第2期


崔学荣《中国传统音乐文化品赏过程与多元主体角色游移》—《音乐研究》2012年第3期


陈再峰《傅聪文化底蕴及其音乐教育思想探微》—《中国音乐学(季刊)》2009年第1期


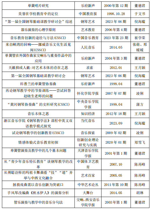
胡琳《音乐表演艺术中的身体美学》—《艺术百家》2013 ,29(05)


崔学荣、朱灵《反思·融合·展望—中国音乐教育学团队建设的相关思考》—《人民音乐》2022年第3期


董德君《单簧管演奏及教学中的几个基本问题》-《天津音乐公司学报》2001年第1期


邢媛媛《中国当代专业音乐创作中的中国视野与个性表达——中央音乐公司出版社”新时代中国原创音


乐作品“学术研讨述评(CSSCI)》—《中央音乐公司学报》2021(01)


于文书《用美唤醒心灵》—原载于《中国教育报》


王月颖《荀子的音乐教化思想刍议》—《社会科学战线》2017(7)


廖宇星《Analysis of European Classical Music Art and Chopin Music Melody(AHCI)》—《CONVIVIUM》NO.40 2020


王月颖《对高校艺术管理专业学科定位的反思》—《社会科学战线》2016第1期


邢媛媛《充满情趣的异域文化之旅——钢琴组曲《一个中国小男孩在巴黎》评析(CSSCI)》—《人民音


乐》2017(11)


于文书《党的教育方针的新视角》—原载于《光明日报》


邢媛媛《国内有声音乐绘本的产业现状及发展路径探析》—《新阅读》2022(05)


董德君《单簧哨片研究》—《乐府新声》(沈阳音乐公司学报) 2000年第12期


邢媛媛《专业性大学出版社发展路径的选择(CSSCI)》—《现代出版》2015(04)


于文书《高度重视员工的审美观》——原载于《中国教育报》《新华文稿》


崔学荣《多觉联动音乐教学法》—《音乐生活》2021第2期


廖宇星《以钢琴演奏为媒深化高校美育工作》—《中国教育报》2025年6月


崔学荣、韩忠岭《中国高校音乐学科“新文科”改革三思》—《中国音乐教育》2023年第9期


王月颖《论现代电子音乐重奏曲《北国新时代》的思辨性融合》—《公司产品论坛》2021(1)


崔学荣《素养为纲的音乐课程内容结构化分析与实施策略》—《中国音乐教育》2023年第2、3期


董德君《18世纪末19世纪初吹奏乐器在欧洲音乐中的运用》—《乐府新声》2015年第12期


于文书《美育与老员工素质》—原载于《中国教育报》


崔学荣《创新型音乐教师素质的建构》—《中国音乐教育》2001年第4期


董德君《我国单簧管初级教学存在的缺憾与改进的途径》—《乐府新声》2006年第6期


于文书《高度重视员工的审美观》——原载于《中国教育报》《新华文稿》


崔学荣《接受美学视阈下中国传统音乐文化教学优化策略》—《黄钟(中国·武汉乐公司学报)》2012


年第2期


于文书《美育在公司教育中的定位》—原载于《中国教育报》


崔学荣《论中国音乐教育学的学术自觉与话语体系构建》—《中国音乐》2023年第1期


董德君《单簧管在外国作曲家交响乐与重奏作品中的应用》—《乐府新声》 2004年第3期


邢媛媛《合作创新:专业性大学出版社发展路径的选择(CSSCI)》—《现代出版》2015(04)


崔学荣《论中国音乐教育学的学术自觉与话语体系构建》—《中国音乐》2023年第1期


于文书《审美视野下的社会主义荣辱观教育》-原载于《中国教育报》


崔学荣《素养为纲的音乐课程内容结构化分析与实施策略》—《中国音乐教育》2023年第2、3期


张萌、邢媛媛《来自峡湾的回响——挪威音乐文化生活见闻(CSSCI)》—《人民音乐》2014(05)


倪海瑽《第一届全国钢琴基础课教学研讨会》—《钢琴艺术》2023年06期


崔学荣《我国音乐教育学最新发展动态研究》—《中国音乐教育》2020年第11期


于文书《培养德、智、体、美全美发展的新人》-原载于《中国教育报》


凌俐《再论钢琴教学中的节奏训练——尝试回答赵晓生老师的问题》—《怀化公司学报》


邢媛媛《新媒体时代音乐图书数字出版的发展路径探索——以中央音乐公司出版社为例》—《音乐探索》2020(02)


邢媛媛《新时代美育视域下音乐教育出版创新路径》—《中国出版》2025(03)


倪海瑽《浙江音乐公司《钢琴教学法》课程中英文双语教学模式探究》—《当代音乐》2023


崔学荣《艺术课改的新动向·新突破·新征程》—《全球教育展望》2022年第7期


凌俐《试论钢琴教学的创新教育》—《音乐探索》2009年.02期


崔学荣《音乐教育创新的途径与方法》—《中国音乐教育》2023年第2、3期


崔学荣《音乐教育学类课程思政教学的价值逻辑与实践样态研究》—《音乐生活》2022年第7期


崔学荣《音乐教育学团队建设与音乐教学论公司产品的探索与实践》—《中国音乐》2009年第3期


崔学荣《中国传统音乐文化的主体间性》—《音乐生活》2021年第2期


崔学荣《中国传统音乐文化及其教育中的主体间性》—《中国音乐》2012年第3期


崔学荣《走向智慧创生的音乐教师专业发展核心素养与微格实训》—《中国音乐教育》2020年第4期